高血压是最常见的慢性疾病,也是我国导致心脑血管疾病死亡、致残的头号危险因素。高血压的发病涉及多种因素多种机制,目前仍不完全清楚,找到新的发病机制和靶点有着重要意义。
高血压,“隐形的杀手”
▼▼▼
孔祥清教授指出,高血压是全球最常见的慢性非传染性疾病,可由各种遗传、环境和行为因素的共同作用引起。
内脏脂肪:高血压发病的独立危险因素
▼▼▼
肾周脂肪:高血压治疗的新靶点
▼▼▼
为了评估肾周脂肪调控高血压的机制,孔祥清教授课题组开展了一系列的动物试验以探索肾周脂肪消融(Perirenal fat ablation, prFA)降压的可行性,并进一步思考了不同部位的内脏脂肪对高血压的影响。
研究人员共设计了三种高血压模型:一为自发性高血压大鼠模型(SHR),以WKY(Wistar-Kyoto rats)为正常血压对照组;二为高盐饮食导致的高血压大鼠模型(HSD),三为高脂肪饮食导致的高血压大鼠模型(HFD),均以SD大鼠为正常血压对照组。
首先,研究人员将大鼠麻醉,经颈动脉插管监测血压后去除不同部位脂肪组织,包括PRAT、肾旁脂肪组织(PaRAT)、附睾脂肪组织(EpdiAT)和腹股沟脂肪组织(InguAT),结果表明只有去除PRAT显著降低SHR大鼠即刻血压。同时,激光散斑检测表明去除PRAT增加了SHR大鼠肠系膜动脉、颈动脉和肾脏血流。四个部位脂肪去除对正常对照WKY大鼠即刻血压无显著作用,且单侧去除或者双侧1/2去除PRAT对SHR大鼠急性血压也没有明显作用。
随后,研究人员利用有创和无创血压监测技术评估PRAT去除对血压的长期作用,结果显示PRAT去除可以长期降低SHR大鼠血压,可维持12周以上。进一步探索去除PRAT改善高血压是否对其它类型高血压产生作用,结果提示PRAT去除也能显著改善高脂饮食(HFD)诱导的肥胖型高血压和高盐饮食(HSD)诱导的高血压大鼠血压。神经活动记录发现,去除PRAT可显著降低SHR大鼠肾交感神经活动(RSNA)以及升高颈迷走神经活动(CVNA),说明PRAT去除通过影响神经活动改善高血压,下一步将重点探索PRAT去除改善高血压的神经机制。
接下来研究人员发现,PRAT内的传入神经信号是维持SHR血压升高的基础,证据如下:PRAT注射传入神经阻断剂RTX降低SHR大鼠、HFD高血压大鼠和HSD高血压大鼠的血压。这些结果提示,PRAT投射L1-L2 DRG调控高血压,阻断传入或者PRAT投射的L1-L2 DRG神经元显著改善高血压,不会造成低血压。
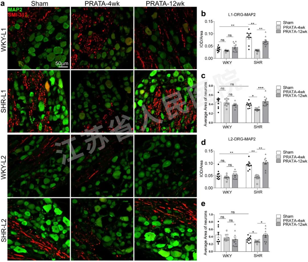
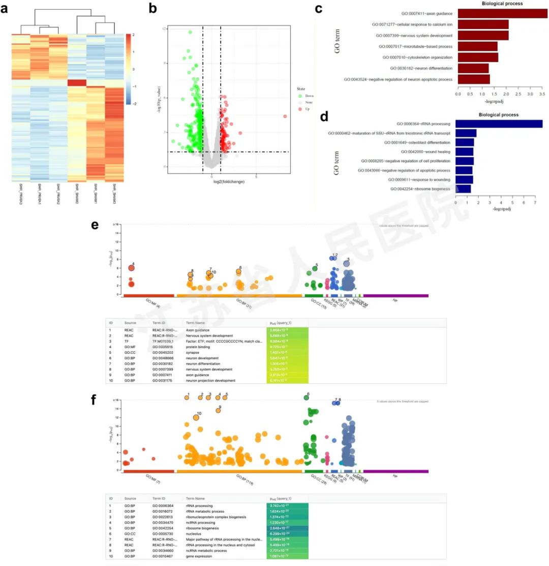
值得注意的是,上调的基因包括MAP2(微管相关蛋白2,神经元树突形成标志物)和CALCA(降钙素基因相关肽,也缩写为CGRP,重要的感觉神经调节肽)。功能富集也进一步表明,上调基因主要参与神经元活性,而下调基因则富集RNA活性。
采用免疫荧光染色验证上述发现,证实了PRAT去除4周后,SHR的L1-L2神经节中的MAP2蛋白水平和神经元大小均低于Sham大鼠,但这些变化在PRAT去除12周后发生逆转。因此,PRAT去除改变了DRG感觉神经元的树突状结构和功能,DRG感觉神经元的树突状形状的恢复可能逆转了PRAT去除的降血压作用。
本研究中通过组学发现的CGRP是一种主要由感觉神经元合成、由感觉神经末梢分泌的血管扩张剂,SHR的L1-L2 DRG中CGRP水平较WKY降低,PRAT去除4周后CGRP水平升高,并在12周后恢复;血清中CGRP也出现了类似的变化。使用CGRP拮抗剂CGRP8-37,可观察到WKY大鼠血压升高,也能部分逆转SHR大鼠PRAT的降压作用;停用CGRP8-37后,上述效应消失。
这些结果支持了CGRP水平的降低是维持高血压所必需的。
本研究首次证明了PRAT作为病理性高血压控制的一个位点,表明PRAT(而非PaRAT、EpdiA、InguAT)与原发性高血压的维持有关,该部位传入神经投射的LI-L2 DRG神经元发生重塑。PRAT去除导致高血压的长期降低,至少部分是通过增加L1-L2 DRG表达CGRP发挥作用。
关注实践,深入探讨肾周脂肪切除术临床应用
▼▼▼
在讨论环节,浙江求是心血管病医院钟诚教授、浙江大学医学院附属第二医院刘先宝教授与孔祥清教授,围绕这一话题展开了热烈讨论。
钟诚教授:肾周脂肪切除的具体手术方式?
孔祥清教授:在动物实验中,是通过外科手术的方式切除;但在患者临床治疗中,则是通过高能聚焦超声仪的方式进行消融去除。
钟诚教授:肾周神经包括传入和传出神经,肾周脂肪去除术主要针对的是哪一种类型?
孔祥清教授:从解剖学层面讲,肾动脉消融和肾周脂肪去除术的原理不完全一样,肾动脉消融主要去除的是肾动脉周围的传出神经,而肾周脂肪切除主要破坏感觉神经末梢。由于肾周脂肪内包含部分特殊的炎症因子,此类炎症因子可刺激传入神经,从而导致高血压发生。在切除肾周脂肪时,同时去除了炎症因子和感觉末梢,从而破坏传入神经到L1-L2以及下丘脑的神经传导,实现控制高血压的目的。
刘先宝教授:该策略的基础是高血压的神经-内分泌机制,是否可以开发相应药物实现靶向阻断,控制血压?
孔祥清教授:目前肾周脂肪导致高血压的具体机制尚未完全明确,对于参与其中的相关分子的研究还在继续,所以目前暂不能实现靶向药物的开发;随着研究的进一步深入,关键因子明确之后,才有望开发相应药物;
其次,从现有研究成果看,CGRP在其中发挥着重要作用,但是外源性CGRP由于副作用明显等原因,目前不能作为药物使用,只能作为干预靶标,通过肾周脂肪切除的方法,可以提高内源性CGRP水平,实现只降低血压但不引起其它副作用的效果。
孔祥清教授:从现有应用数据看,大部分(60%-70%)高血压患者的临床疗效较好,虽然该术式主要处理的是肾周脂肪,但临床应用不局限于肾性高血压,对于神经内分泌机制占主导作用的高血压患者都能获得良好的效果。
专家简介
孔祥清
江苏省人民医院
主任医师,教授,医学博士,博士生导师。现任江苏省人民医院心内科主任, 南京医科大学附属苏州医院党委书记。兼任欧洲心脏病学会(ESC)委员、美国心脏病学会(ACC)委员、美国心血管造影与介入学会(SCAI)委员、中华医学会心血管病分会常委兼心血管创新与转化学组组长,江苏省医师协会心血管内科医师分会会长,江苏省医学会高血压分会主任委员。
2001-2012年,带领团队成功研制对称型室间隔缺损封堵器和生物陶瓷镀膜封堵器并建立配套介入治疗技术,产品和技术推广至30多个国家和地区,研究成果获2014年度国家技术发明奖二等奖和2013年度教育部科技进步一等奖。主编的《先天性心脏病介入治疗》是国内首部先天性心脏病介入治疗专著和经典教材。2007-2011年获国家863计划课题资助,完成国内首个自主创新介入人工主动脉瓣和肺动脉瓣装置研发和瓣膜产品的临床转化,作为术者2012年完成国际首例经皮人工自膨胀式肺动脉瓣植入治疗肺动脉瓣功能不全病例。2012年起自主研发了国际首款诊疗一体化、实时测温高血压无创超声治疗设备,2016年获国家自然科学基金委重大科学仪器项目资助,目前已通过国家检测并完成动物实验,即将进入临床注册。近五年获国家发明专利授权6项,发表科研论文60余篇,其中第一和通讯作者SCI论文15篇。在跨学科间协作、成果转化等方面积累了丰富的经验,形成了一套有效的协同创新机制。
