陆树洋 王春生
复旦大学附属中山医院心脏外科
2022年4月2日,美国心脏病学会(ACC)/美国心脏协会(AHA)/美国心衰学会(HFSA)联合更新发布了2022年心力衰竭(HF)管理指南,指南全文同期刊发在JACC,Circulation 和the Journal of Cardiac Failure三本心血管顶级刊物上。
长久以来,大家都习惯性地认为心衰是心血管内科医生或者心衰专科医生的诊疗范畴,但是,在真实世界的临床实践中,心衰专科医生接诊的心衰患者绝大部分是终末期心衰患者(D期),非心衰专科的心血管内科医生接诊的心衰患者大部分是进展期心衰患者(C期),心血管外科医生接诊的需要进行外科手术的患者在围术期是否需要遵循心衰管理指南进行处理?指南指导下的药物治疗(GDMT)是否会为心外科患者围术期带来锦上添花的效果?作为心血管外科专科医生,笔者带着指南的更新能为心血管外科患者管理带来哪些启示的想法,阅读了指南的更新,与各位同道分享一些个人体会,不当之处亦欢迎大家批评指正。
我们先设定一个心血管外科常见的临床场景,“接诊的患者无明显不适主诉,体检发现严重的瓣膜病患者,收入心血管外科病房”。针对这样一个心血管外科患者,收入病房之初是否需要启动药物治疗?如何给药?
要回答上述问题,结合指南,我们先回顾一下新版指南中相关的关键知识点
01
是否可以判定存在心衰?指南如何定义心衰?
新版指南对心衰的定义
从上述指南原文字面上理解,心衰是一种复杂的临床综合征,由心室充盈或射血的任何结构或功能损害引起的一组症状和体征。那么没有明显临床症状和体征就没有心衰了吗?指南撰写委员会补充说明由结构性心脏病或心肌病导致的无症状期归在心衰A期和B期,即心衰风险期(at-risk for HF)或心衰前期(pre-HF)。显然,从心衰定义上理解,上述病例可能还达不到标准,但是,该患者符合指南撰写委员会描述的补充条款里的情况。
02
新版指南如何进行心衰分期?
上述概念中提及了心衰风险期和心衰前期,那么哪些情况属于心衰风险期、哪些情况情况又属于心衰前期,我们看看指南如何具体界定?
心衰A期:没有心衰症状体征,没有结构性心脏病,没有生化标记物的异常,但是存在如下情况,高血压,冠心病,糖尿病,肥胖,心脏毒性物质暴露史,基因突变所致心肌病及心肌病家族史。
心衰B期:没有心衰症状体征,但有如下情况,(1)结构性心脏病,(2)充盈压增加的证据,(3)有风险因素且BNP/NT-proBNP,肌钙蛋白升高(排除引起这些指标升高的其他疾病),具体详见下表。
心衰的分期
从上述分期界定可以看出,上述设定临床情景中心血管外科收治的结构性心脏病患者至少应该划定到B期;心室充盈压增加的证据无创性检测需要心超专科医生协助评估,但是准确性不高,在术前通过有创性血流动力学进行评估心室充盈压,可操作性存在困难;BNP/NT-proBNP,肌钙蛋白指标检查可操作性高,但从指南界定的参考值看NT-proBNP大于等于125pg/mL,从既往临床收治的外科结构性心脏病患者病例看,这个参考值界定来推断pre-HF,界定值是否偏低?值得商榷。
03
新版指南如何进行心衰分类?
心衰的分类
指南也指出射血分数轻度降低型心衰(HFmrEF),射血分数保留型心衰(HFpEF)的诊断是非常困难的,实际上依赖于某一时间点EF测得值来建立诊断是不够的,需要动态随访EF值变化来确立诊断,同时还要参考其他一些指标,如BNP/NT-proBNP的升高,静息或负荷状态下左室充盈压(实际操作可行性较差)。
新版指南建议动态评估EF值的变化,判定心衰类型(如下图)。
新版指南推荐动态随访EF值,进行心衰再定义
我们再回到最初设定的临床场景“接诊的患者无明显不适主诉,体检发现严重的瓣膜病患者,收入心血管外科待手术的患者”。可以推定该患者可以归入心衰B期,当然需要进一步完善的佐证数据包括,BNP/NT-proBNP,肌钙蛋白,心室充盈压(有条件的话,辅助评估),LVEF。
指南推荐的处理方案如下图。
心衰A期及B期的处理建议
理解了上述临床场景的处理,我们设定另外一个临床场景,“接诊的患者因胸闷不适伴反复下肢水肿,进一步检查发现严重的瓣膜病患者,收入心血管外科病房”。针对这样一个心血管外科患者,收入病房之初又需要如何处理?
该患者结构性心脏病是明确的,同时症状体征也是明确的(临床接诊需要一定程度上进行鉴别诊断,是否是心血管系统疾病所导致的症状体征),所以新版指南推荐的心衰分期应该归属到至少C期。接诊了该类患者,我们需要进一步完善了解的讯息,包括生化指标(BNP/NT-proBNP,肌钙蛋白),患者LVEF动态变化,心室充盈压(如果有条件的话,协助判断),通过这些指标进一步协助判断心衰严重程度。
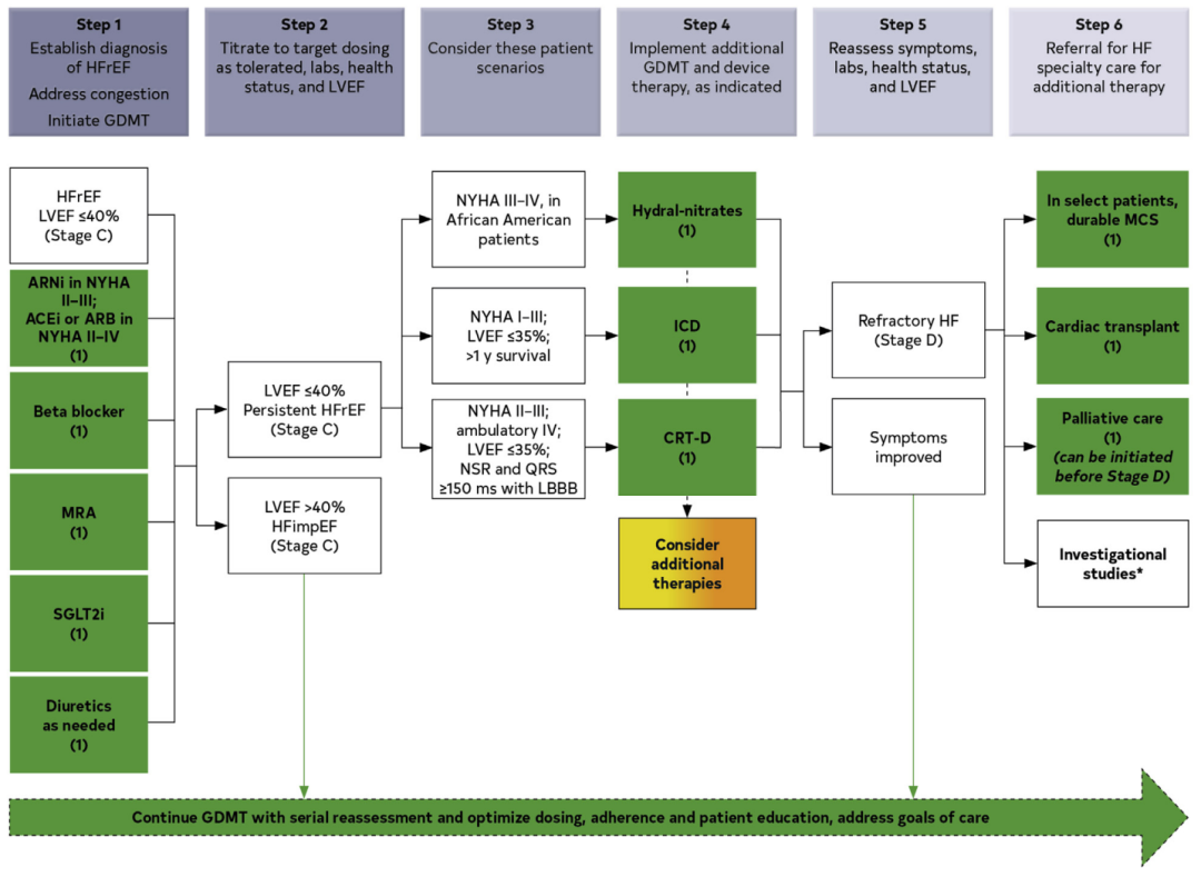
我们直接看看新版指南对心衰C期以上级别的处理建议。
心衰C期及D期的处理建议
了解了什么是有可为,我们更需要知道哪些治疗是没有益处、甚至有害的治疗方案,指南也给了一些建议,摘录如下供大家参考。
1. 对于HFrEF患者,不推荐使用二氢吡啶钙通道阻断药物治疗HF。
二氢吡啶类:常见的药物包括硝苯地平、氨氯地平、尼群地平、尼莫地平、非洛地平及拉西地平等。
3.对于HFrEF患者,不推荐使用非二氢吡啶钙通道阻断药物。
4. 对于HFrEF患者,Ic类抗心律失常药物和决奈达隆可增加死亡风险。
7. 对于HFrEF患者,非甾体抗炎药会加重HF症状,应尽可能避免或停用。
笔者结合临床案例的一些体会,不当之处,欢迎同道批评指正,附上指南全文供参考。
扫码查看指南全文
专家简介
王春生
复旦大学附属中山医院
主任医师,二级教授,博导;复旦大学附属中山医院心脏外科主任;上海市心血管病研究所副所长;上海市心胸外科临床质控中心主任;上海市心脏瓣膜研究中心主任;中华医学会心胸血管外科分会副主任委员;国家微创心血管外科专业委员会主任委员;中国医师协会心脏瓣膜病专家委员会主任委员;美国胸外科协会(AATS)委员;国际微创心胸外科学会(ISMICS)执委;上海市领军人才;上海市卫生系统优秀学科带头人;上海市曙光学者。
《ATS(中文版)》、《JTCVS(中文版)》、《Transplantation (中文版)》副主编,《中华胸心血管外科杂志》副总编。
发表论文600余篇,其中以一作/通讯作者发表SCI 50余篇 (包括Advanced Functional Materials、Biofabrication、Cardiovascular Research、Theranostics、JACC等)。
陆树洋
复旦大学附属中山医院
博士,副主任医师;复旦大学附属中山医院心外科;中国心血管医生创新俱乐部青年委员;全国卫生产业企业管理协会转化医学产业分会会员;上海市医学会、医师学会会员;CCI创新学院一期学员。
主持与参与的课题包括国家自然科学基金,上海市重大疾病联合攻关项目,中山医院青年基金及创新基金。心血管外科领域发表论文40余篇,专注于心血管外科医疗器械的改进与研发,参与申请及获得授权专利30余项。
2019中国医学创新大赛总决赛一等奖——新型多功能心脏卡线器。
CCI 2019(秋季)创新产品路演——深层组织缝合器
卓越心血管创新中心早期优质孵化项目——外周血管穿刺插管扩张导入器。

