导语
层层深入,详解原理
PFA原理
图1
PFA利用一系列数微秒的高振幅电脉冲,当强脉冲电场使细胞膜通透性增加时,就会发生不可逆电穿孔,从而导致细胞坏死凋亡。
PFA优势
图2
不同电场强度的电穿孔可造成不同组织的损伤。如图2所示,心肌细胞损伤在400 V/cm时发生,血管平滑肌和内皮细胞损伤需要1750V/cm,神经损伤则需要更高水平的3800 V/cm。这意味着PFA能够减少对冠状动脉、食管、膈神经的损害,降低肺静脉狭窄、左房食管瘘等并发症出现的可能。
图3
图4
此外,PFA可以即刻实现心肌组织的不可逆透壁损伤(图3);相较于射频消融PFA降低了对导管贴靠压力的要求(图4),相关研究显示与心肌细胞间隔在1mm时仍可以造成损伤。
PFA是经过改进的低能量电场消融,与传统直流电消融的本质区别在于附加损伤小,仅依赖电穿孔。
图5
‧ 电场朝向
若方向平行细胞组织损伤相对较小。
‧ 距离
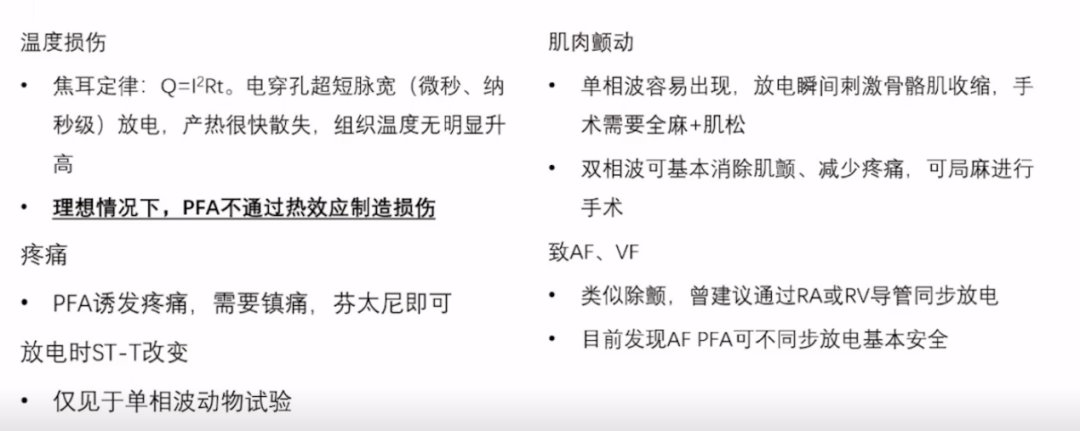
电穿孔治疗的附加损伤与副作用
图6
图7
PFA临床研究进展解读
多项国际研究验证临床可行性
肺静脉隔离作为房颤治疗的基石,其在临床研究中是一项重要指标。
2018年美国著名心脏电生理专家Vivek Y. Reddy教授团队在阵发性房颤临床试用PFA结果显示,内膜消融急性期肺静脉100%隔离,总放电时间不超过1分钟,所有患者均未出现并发症。
2019年,该团队开展81例阵发性房颤患者应用PFA对肺静脉进行隔离,数据显示3个月持续的肺静脉隔离成功率从18%提高到100%,证实了PFA优先破坏心肌组织,能够对肺静脉进行超快速隔离。
PersAFOne研究旨在评估PFA在持续性房颤患者实行肺静脉隔离和左心房后壁消融的安全性及消融效果持久性,该研究结果显示PFA安全易行,在持续性房颤消融中具有良好的消融疗效和持久性。
产品百花齐放,临床研究相继开展
图8
目前我们可以看到,多个产品在布局PFA赛道,国际上主要的PFA产品有:FaraPulse(波士顿科学)、PulseSelect(美敦力)、Lattice-tip(Affera);国内则有Cardio Pulse(杭州诺茂)以及LEAD-PFA(四川锦江电子)。
唐闽教授介绍到,目前全球有3大中心在进行PFA相关临床研究,相信未来研究数量也将继续增加。
“每个产品设计的导管形态不同,他们都在验证各自的安全性和有效性;还有一些临床试验在做PFA、冷冻消融以及射频消融的头对头比较。”
PFA产品的区别主要在于导管形态不同,唐闽教授解释道,不同的管形对于肺静脉口部消融及前庭消融的贴靠情况和覆盖面积存在区别:
“目前花瓣状管形进行肺静脉隔离表现更好;但其应用也存在一些局限性。”对此唐闽教授表示“它主要用于肺静脉隔离,也可以用于左房后壁的消融,但无法对持续性房颤进行划线;目前Lattice-tip可以进行划线,也可以进行肺静脉隔离。”
从初识到探索,积极推进PFA技术在国内发展
据唐闽教授回忆,他在2017年初步了解PFA技术;进一步接触并真正开始着手研究是在2018年下半年;在落实相关设备等一系列工作后,2019年开展了由我国自主研发的Cardio Pulse PFA的动物实验。
虽然初期历经重重困难,但在Vivek Y.Reddy 教授指导下,实验进展迅速。通过七例动物实验(犬4、猪3)结果显示,实验过程中动物反应无肌颤,心率平稳;肺静脉即刻隔离成功率100%。
唐闽教授表示,动物实验中的各项参数以及设备的性能是否适用于人体,在人体试验中会发生什么情况,都需要逐步摸索调整。
PFA在国内何时能够从临床研究真正进入临床应用?
关于这个问题,唐闽教授给出了自己的看法,“综合目前国内外PFA产品研究进展,随着一些产品进入快速审批通道,我认为2023年下半年有可能实现。”
无论是在学习曲线还是手术时长上,PFA都要短于以冷冻或射频为能量的传统消融手术,因此,对于其真正落地之后将为医生、患者带来的获益,唐闽教授充满希冀。
“目前房颤病人很多,而我们的术者数量还是少的,同时在常规射频消融术式的普及上,电生理医生需要花费较长时间才能掌握。PFA出现以后,很多介入医生经过简单的房间膈穿刺培训后就可以开展,学习曲线的降低有利于进一步将房颤消融向基层医院推广,向更多非射频消融手术专业的医生普及;同时PFA安全性高,并发症发生率低,这可以使更多患者获益。”
唐闽教授
专家简介
唐闽
中国医学科学院阜外医院
