刘巍 北京积水潭医院
ESC新版瓣膜指南中关于TAVR的建议有所更新,让我们来一起先睹为快。
1. 重度AS需要干预的手术适应证
对有症状的重度高压差主动脉狭窄[平均压差>40 mmHg,峰值流速>4.0m/s,瓣膜面积<1.0cm²(或<0.6cm²/m²)]建议干预治疗。(I 类)
对无症状的严重主动脉狭窄但合并左室收缩功能不全(LVEF<55%)的患者应考虑干预治疗。(IIA类)
对于LVEF>55%且运动试验正常的无症状重度AS患者,如果手术操作风险较低且存在以下参数之一,应考虑进行干预:非常严重的主动脉狭窄(平均压差>60 mmHg或Vmax>5m/s)。严重的瓣膜钙化(理想情况下由CCT评估)和Vmax进展>0.3m/s/年。BNP水平显著升高(>3倍年龄和性别校正的正常范围),通过重复测量确认,并且没有其他解释。(IIA类)
2.手术方式的选择(TAVR Vs. SAVR)
外科手术和经导管介入治疗之间的选择必须基于心脏团队对临床、解剖和手术因素的仔细评估,权衡每种方法对个体患者的风险和益处。心脏小组的建议应该与患者讨论,然后患者才能做出知情的治疗选择。(I类)
SAVR应推荐给手术风险较低的年轻患者(<75岁,STSPROM/EuroSCORE II<4%)或可手术且不适合经股动脉行TAVR的患者。(I类)
TAVR推荐给年龄较大的患者(>75岁)、高危患者(STS-PROM/EuroSCORE II>8%)或不适合手术的患者。(I类)
其余患者根据临床、解剖和手术特点推荐SAVR或TAVR。(I类)
对于不能手术的SAVR和不适合经股动脉TAVR的患者,可以考虑非股动脉TAVR。(IIA类)
3.适合TAVR 或者SAVR的因素
适合TAVR的病人因素:较高的手术风险,较大的年龄,既往心脏手术(有冠状动脉旁路损伤风险),严重脆弱状态,无活动或疑似心内膜炎。
适合TAVR的解剖学相关因素:经股入路可行,经股入路具有挑战性或不可能但SAVR不行,胸部放射后遗症,瓷化主动脉严重患者瓣膜不匹配的可能性高(AVA<0.65cm²/m²BSA)。
不适合TAVR的解剖学相关因素 经股入路具有挑战性或不可能SAVR可行,严重胸部变形或脊柱侧凸,主动脉环尺寸不适合现有的TAVR装置,二叶瓣畸形,瓣膜形态对TAVR不利(例如,冠状动脉开口低或瓣叶/LVOT钙化较重导致冠脉阻塞风险高),主动脉或左心室血栓。
伴随的需要外科干预的心脏疾病:严重多支冠状动脉病变需要外科血运重建,严重的原发性二尖瓣病变,严重的三尖瓣病变,主动脉根部和/或升主动脉的显著扩张/动脉瘤,间隔肥厚需要肌切除。
4.抗凝治疗
对于有其他OAC指征的TAVR患者,建议终生OAC。(IB类)
对于没有OAC基线指征的患者,建议在TAVR后终生使用SAPT。(IA类)
对于没有OAC基线指征的患者,不建议在TAVR后常规使用OAC。(IIIB类)
5.其他建议
主动脉瓣生物瓣毁损瓣中瓣的建议:心脏小组应根据解剖学考虑、生物瓣假体的特点,对高手术风险或无法手术的患者,考虑在主动脉位置进行经导管、经股动脉瓣中瓣置入术。(IIa B类)
主动脉瓣反流的TAVR建议:TAVR可以在有经验的中心,选择性的考虑用于主动脉瓣关闭不全且不符合SAVR治疗适应证的患者。
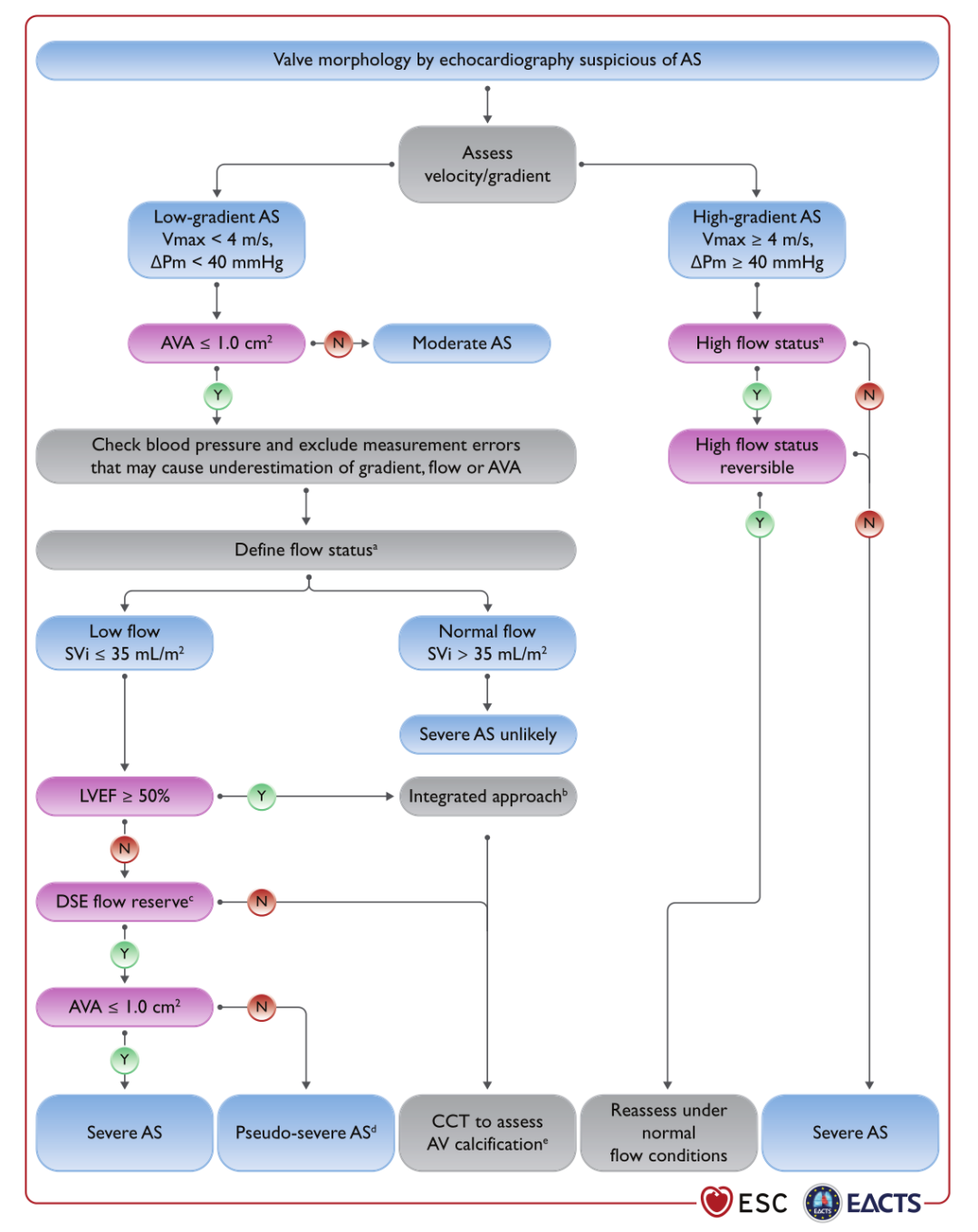
通过超声来评估主动脉瓣狭窄的流程
TAVR vs. SAVR 个体化选择的相关临床,解剖,手术因素
严重主动脉瓣狭窄治疗选择
TAVR术后的抗栓治疗
专家简介
刘巍
北京积水潭医院
北京积水潭医院心内科主任,主任医师、副教授、硕士研究生导师、医学博士。
于首都医科大学附属北京安贞医院心内科工作15年,先后在新加坡国立大学Tan Tock Seng医院,日本东邦大学大森医院心血管介入中心,美国休斯顿德州医学中心Methodist医院Debacky心血管中心及德州大学医学部接受心内科及心血管介入培训。
擅长冠心病介入治疗和结构性心脏病介入治疗。特别在主动脉疾病的诊断及介入治疗方面具有丰富的临床经验,帮扶国内十余家医院实施介入工作。在国内首先开展准分子激光治疗复杂冠心病。
目前担任欧洲心脏病学会委员,美国心脏病学会委员,中华医学会心血管分会冠心病与动脉粥样硬化学组委员,北京医学会心血管分会理事,青委会副主任委员,中国医师协会心血管分会结构学组委员等,北京生理学会理事。

扫码查看原文
