严道资讯|Cryo-FIRST研究:阵发性房颤节律控制,冷冻球囊消融优于药物治疗

目前指南推荐房颤患者在导管消融治疗前,均应服用抗心律失常药物。对于药物治疗效果不佳(不能耐受或无效)的复发症状性阵发性房颤患者,则推荐采用导管消融治疗。既往研究显示,在年轻(或健康状况更好)的患者中,射频消融对于维持患者正常节律的效果更好,但不良事件的发生率也更高。FIRE and ICE研究证实,对于药物治疗无效的房颤复发患者,冷冻球囊消融的安全性和有效性不低于射频消融。近年来,两项RCT研究表明对于房颤患者的节律控制,冷冻球囊消融优于药物治疗。本文将对Cryo-FIRST研究的结果进行解读,评估在预防首诊的阵发性房颤患者房性心律失常复发方面,冷冻球囊消融的疗效是否优于药物治疗。

 研究方法 

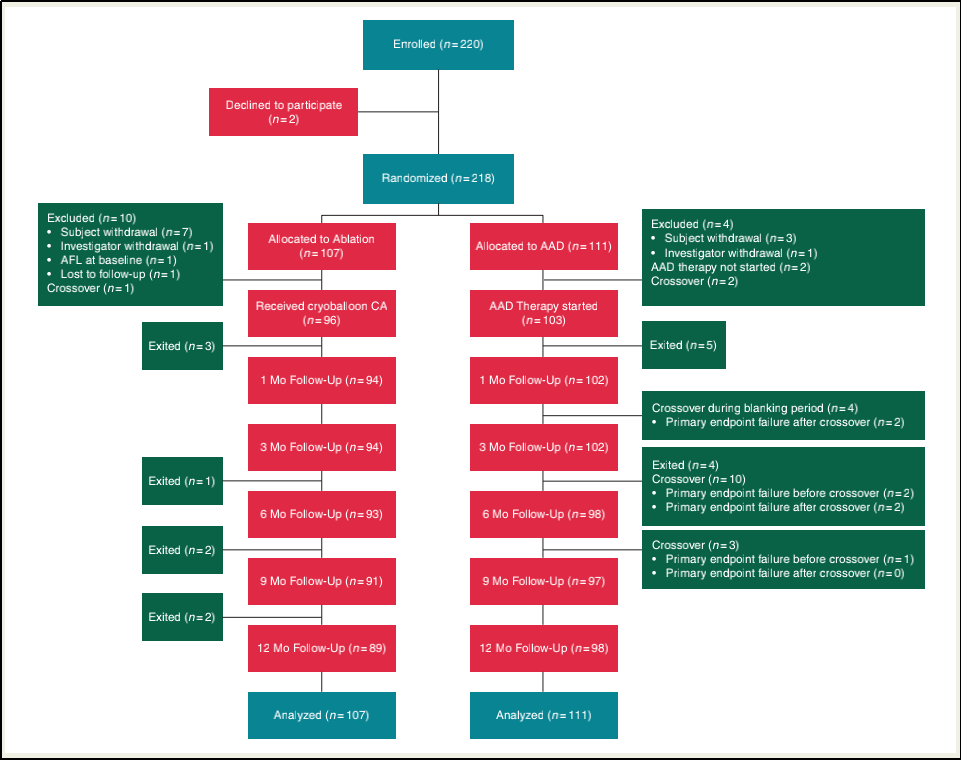
研究人群:218例首诊的症状性房颤患者随机(1:1)分成两组,分别接受冷冻球囊消融(Arctic Front Advance, Medtronic)或药物治疗(I或III类抗心律失常药物)治疗,随访12个月(图1)

主要终点:90天观察期后,房性心律失常事件(房颤、房扑或房速)复发≥1次,每次持续时间>30s。
次要终点:严重不良事件(SAE)和症状性心悸的复发(通过患者日记评估)。本研究中SAE定义为危及生命的疾病或损伤、躯体结构或功能的永久性损害、导致住院或住院时间延长、为防止危及生命的疾病或损伤或躯体结构或功能的永久性损害而进行的内科或外科干预。根据上述定义,如果房性心律失常复发导致住院或住院时间延长,则被归类为SAE。
随访节点:基线、1、3、6、9和12个月;
检查手段:12导联心电图、7天动态心电图。患者日记用于评估症状性心悸的发生情况。

图1 患者随访流程图

 研究结果 

有效性对比:90天观察期后,在随访期限内,两组患者中未发生房性心动过速事件的比例,冷冻消融组和药物治疗组分别为82.2%和67.6%(HR=0.48,P=0.01)(图2左)。冷冻组症状性心悸发生率(7.61天/年)明显低于非冷冻组(18.96天/年;IRR=0.4,P<0.001)。
安全性对比:两组患者首次发生SAE的时间(HR=0.76,P=0.28)或总发生率[发生率比(IRR)=0.79,P=0.28]无统计学差异(图2右)

图2 左:两组患者未发生房性心动过速事件比例;右:两组患者首次发生SAE的时间

 结论 

在12个月随访期内,对于预防房性心律失常事件的复发,冷冻球囊消融优于药物治疗。此外,两种治疗策略安全性相似。综上所述,冷冻球囊消融是治疗症状性阵发性房颤患者的一线治疗策略(图3)

图3  Cryo-FIRST研究结论

 评述 

安全性是导管消融治疗应首要考虑的因素。该研究中,通过收集所有SAE来综合评估安全性,最终显示各组之间的SAE发生率相似。冷冻消融组发生的SAE事件通常与手术操作相关,而药物治疗组则多为房性心律失常复发导致住院。此外,导管消融组中未发生死亡、食道心房瘘、卒中、心包填塞或慢性膈神经损伤等时间。上述结果与Stop AF First、Early-AF研究结果一直,表明有经验术者可以安全地实施冷冻消融治疗。

反复发作的阵发性房颤患者维持窦性心律的主要目的是减轻患者症状,本研究中,冷冻消融组和药物治疗组患者12个月后无症状发作的比例分别为87%和70%;且根据患者记录,两组患者心悸症状发作时长,冷冻消融组也短于药物治疗组。
总之,在相对年轻、未接受治疗的、反复发作的症状性阵发性房颤且心脏结构正常的患者中,冷冻消融可安全有效预防房性心律失常的复发。

参考文献:

Kuniss M, Pavlovic N, Velagic V, et al; Cryo-FIRST Investigators. Cryoballoon ablation vs. antiarrhythmic drugs: first-line therapy for patients with paroxysmal atrial fibrillation. Europace. 2021 Jul 18;23(7):1033-1041. doi: 10.1093/europace/euab029. PMID: 33728429; PMCID: PMC8286851.


阅读数: 795