
2019年8月31日-9月4日,2019年欧洲心脏病学年会在巴黎召开。会上发布了五部全新临床指南,其中包括《ESC室上性心动过速(SVT)管理指南》,该指南同步发布在《欧洲心脏学杂志》和ESC网站上。
指南原文长达65页,天津医科大学总医院蔡衡教授电生理团队特别将原文全文翻译整理,供各位同道查阅。(文末附英文原文下载)
严道医声将在
本周一(10月21日)——下周一(10月28日)
连续八天公布,敬请关注!

特别感谢
天津医科大学总医院心内科蔡衡教授电生理团队
指导老师:蔡衡教授 郑红梅教授
翻译团队:薛 利 李洪仕 刘 梅 白金龙
徐 尧 邓 蕊 李 智 申悦竹
今日推送内容一览表

11
特殊类型室上性心动过速
11.1 房性心律失常
11.1.4 大折返性房性心动过速
传统上,AFL和局灶性AT是根据心电图表现来定义的:AFL具有持续的有规律的电活动,最常见锯齿波,而局灶性AT可见有等电位线分离的P波。心电图出现扑动样表现主要见于心房内大折返环路,但也可能是微折返。然而,MRATs折返环的重要部分若位于保护性区域,可能表现为局灶性AT的P波形态——分离的P波。
11.1.4.1 三尖瓣峡部依赖的大折返性AT
11.1.4.1.1 典型房扑
常见(逆钟向)和反向(顺钟向)。典型房扑即最常见的下腔静脉-三尖瓣峡部(CTI)依赖性心房扑动,以围绕三尖瓣环的大折返环路下部的CTI作为关键峡部。激动从RA游离壁向下,通过CTI,并从RA间隔面向上。LA的激动是被动的。折返环路的上部可以在上腔静脉的前面或后面。从心尖看,这种激动也被称为逆钟向。当折返环路以相反的方向(即顺钟向)激动时,会产生不同的心电图表现,称为反向典型房扑。
11.1.4.1.2 诊断
在逆钟向房扑中,折返环路在心房以250-330bpm的频率有规律的激动,下壁导联为负向锯齿波,V1导联为正向波(图10)。顺钟向房扑,下壁导联的心电图扑动波看起来是正向的并且是宽的,在V1导联通常呈双峰负向。典型的心房扑动具有很强的可重复的解剖依赖,导致心电图形态的可重复性。然而当心房激动改变时,这种较好识别的心电图形态可能会发生显著的改变,如涉及心房组织的心脏手术、广泛的射频消融术后或晚期心房疾病。抗心律失常药物也可能改变典型的心电图形态。在这些情况下,非典型的心电图表现不能除外CTI依赖的典型房扑。

图10 逆钟向(A)和顺钟向(B)心房扑动伴2:1房室传导
在临床实践中,典型房扑与AF有关,两者都与相似的临床情况有关,并且可在同一患者中共同出现:AF可触发心房扑动,在典型扑动消融后,AF可频繁发生。典型房扑也可能在使用IC类药物或胺碘酮治疗的房颤患者中发生。在这种情况下,房扑频率可以降低至<200 bpm.,促进1:1的房室传导。抗心律失常药物对心室激动的作用可能导致宽QRS波心动过速。
除了与过快心率和心房收缩功能丧失相关的症状外,可逆性收缩功能障碍和继之出现的TCM也不罕见。
11.1.4.1.3 急性治疗
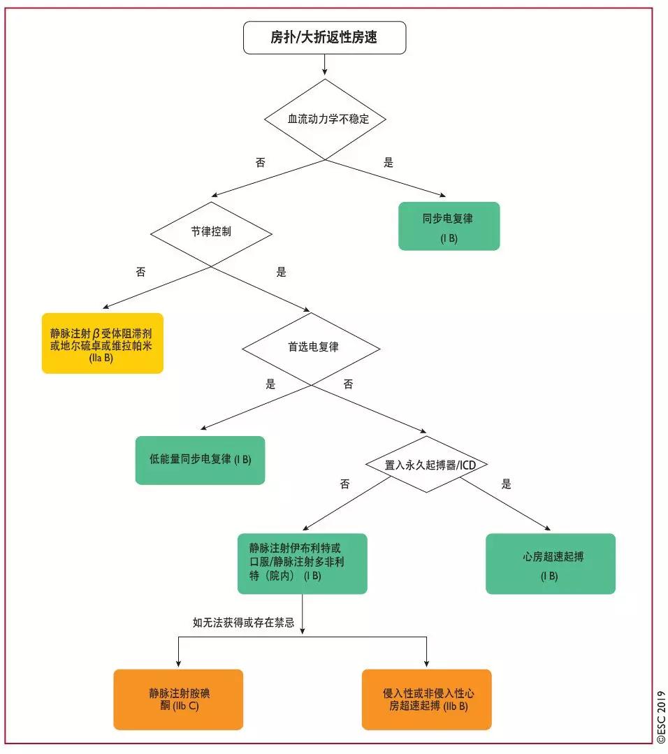
尽管在心室率高的情况下,首先应控制心率,但这可能很难实现。对于心衰或危重患者,包括胺碘酮在内的房室结阻滞药,可能有帮助,但心脏复律可能是必要的(图11)。
在某些情况下,表现为2:1房室传导阻滞时,心电图对心房扑动的诊断可能并非显而易见。在这些情况下,静脉注射腺苷可能会增加房室传导阻滞的程度,从而揭示出典型的心电图表现。然而腺苷可使房室传导反弹增加到1:1,也可使使其蜕变为AF。因此腺苷仅用于有必要明确诊断时,并且需要旁备复苏设备。
有严重症状的快速心室率患者应首选心室率控制。这是治疗心房扑动难以达到的目标,即使联合应用房室结阻滞药物(地高辛、β受体阻滞剂和钙通道阻滞剂)也可能失败,使心脏电复律成为必要。多菲利德和伊布利特是单纯的III类抗心律失常药物,在静脉注射时通常有效地终止心房扑动(也可为此目的口服多菲利德),而IA和IC类药物几乎或完全没有效果。因为有减慢心房率并导致1:1房室传导的风险,IC类抗心律失常药物不应在未应用房室传导阻滞药的情况下使用。胺碘酮不能快速转复窦性心律,但如果心率太快,它有助于控制心室率。低能量心脏电复律常于血流动力学不稳定或上述治疗措施失败后使用,但因其疗效高,也可以作为治疗首选。与AF相比,心房扑动的电复律更有效,所需能量也更小。当心房电极到位,高频刺激可用于转复心房扑动,有时会转成AF。如果起搏诱发AF,相比房扑可能更容易控制心室率。心房刺激也可以通过经皮心内膜电极或食道电极进行;主要用于儿童患者。普罗卡因胺预治疗可易化心房起搏转复房扑。关于心脏复律前抗凝的数据缺乏,但最有可能,房扑患者的抗凝治疗应与房颤患者相同。
大折返性房性心动过速的治疗推荐

静脉注射维拉帕米和地尔硫卓仅用于低血压和HFrEF患者。
静脉注射β-阻滞剂禁用于失代偿性心力衰竭。
静脉注射伊布利特和静脉注射和口服多非利特禁用于QTc延长的患者。
静脉注射胺碘酮延长QTc,但很少引发尖端扭转性室速。
AF = atrial fibrillation,心房颤动;AV = atrioventricular,房室;CTI = cavotricuspid isthmus,下腔静脉三尖瓣环峡部;DC = direct current,直流电;HFrEF = heart failure with reduced ejection fraction,射血分数减低的心力衰竭;i.v. = intravenous,静脉注射;LV = left ventricular,左心室;TCM = tachycardiomyopathy,心动过速性心肌病。

图11 稳定性房扑或大折返性房速的急性治疗
11.1.4.1.4 导管消融
导管消融术是维持窦性心律最有效的治疗方法,明显优于胺碘酮。消融CTI确认达到双向传导阻滞,其复发率<10%。然而AF的远期发生率较高。当应用抗心律失常药物治疗房颤时出现的典型房扑,CTI消融是合理的,抗心律失常药物可继续用于房颤治疗。
虽然在早期研究中没有发现与手术相关的死亡率,但在最近的研究中,死亡率和卒中发生率分别为0.2-0.34%和0.19-0.5%。在最近的注册性研究中,心房扑动消融的死亡率高于AF(0.3比0.05%),但这可能是心房扑动消融患者的合并症或高龄所致。
11.1.4.1.5 慢性治疗
心室率控制是治疗方法的一部分,使用房室结阻滞剂,如地尔硫卓、维拉帕米或β受体阻滞剂。当消融不可行或因患者偏好时,抗心律失常药物也可用于维持窦性心律。多非利特和索他洛尔也是有效的,但也需关注其致心律失常作用。胺碘酮也可能有效,但应限于心力衰竭或严重的结构性心脏病患者。
11.1.4.1.6 抗凝治疗
有关心房扑动栓塞风险的数据通常是在伴有房颤的情况下得出的,因此很难进行个体化危险分层。与房颤患者相比,左心耳的“顿抑”和血栓似乎更低。心房扑动的血栓栓塞风险虽然低于房颤,但仍旧显著。房扑与房颤相关,血栓预防是合理的,推荐和房颤一样进行抗凝治疗。当房扑持续时间>48h,这些推荐扩展到心脏复律的急性期。然而应该注意的是,对这一问题缺乏前瞻性的、专门的、随机性研究。此外,在预防心房扑动患者缺血性卒中方面,CHA2DS2-VASc[心衰、高血压、年龄≥75岁(2分)、糖尿病、卒中史(2分)-血管疾病、年龄65-74岁和性别(女性)]评分的作用尚未确定,在没有合并房颤的患者中,抗凝起始阈值似乎高于合并房颤的患者。
11.1.4.1.7 其他下腔静脉-三尖瓣峡部依赖性大折返性房性心动过速
非典型心电图表现不能除外CTI依赖MRAT。下部环路折返是指围绕下腔静脉折返而不是绕三尖瓣环折返的环路。可以是顺钟向或逆钟向的。当逆钟向折返时,它可能被认为是典型逆钟向房扑的一种变异,其入上腔静脉后壁的转折点向下移动,导致相似的心电图表现。围绕下腔静脉和三尖瓣环也可能出现“八字双环折返”,并且模拟典型顺钟向房扑。其他折返环路包含部分CTI或仅仅局限于CTI内,其本质上是依赖CTI,且具有和典型房扑相似的心电图表现。
11.1.4.2 非CTI依赖的大折返性房性心动过速
非CTI依赖的MRAT以及不典型房扑的术语可以互相换用,其心电图房扑波提示不是典型折返环路。病态心房的典型折返环亦可有非典型心电图表现,最常见于手术后或广泛消融后,或在抗心律失常药物作用时,从而引发困扰。相反,上部折返环路可能表现为典型房扑心电图,但并不依赖CTI。真正的非典型房扑实际是在标测出折返环路并排除CTI依赖后的诊断。
11.1.4.2.1 右心房大折返性房性心动过速
用于复杂先天性心脏病手术的心房缝合线和补片以及进行性的心房损伤,造成多个解剖屏障和保护性峡部,其构成复杂多形性MRAT的基质。这通常发生在RA游离壁的疤痕周围。然而在复杂先天性心脏病患者中,广泛的心房瘢痕阻碍了局灶性AT或MRAT的鉴别诊断。
8字双环折返性心动过速模拟常见房扑的心电图变现,也可发生在外科心房切开术后。
RA MRAT也可能在先前没有干预的情况下发生。其中大部分是在RA游离壁的“电传导静默区”持续存在,可能是由纤维化所致。不典型的心房扑动也可能起自右心房的上部环路折返并通过界嵴的缝隙传导。
由于心动过速是规则的,通常为慢频率的,所以心率控制往往很困难。抗心律失常药物通常无效,或是其使用受限于结构性心脏病和合并症。射频消融几个关键峡部是最有效的治疗方法。围绕纵向心房切开瘢痕的环路可以进行标测和消融,其具有良好的长期效果。然而由于基质复杂性和到达关键峡部的困难性,这些患者的消融应限于有经验的术者和中心。
11.1.4.2.2 左心房大折返性房性心动过速
维持非典型扑动/MRAT的环路通常是由异常组织的电传导静默区、医疗干预或进行性心房变性/纤维化造成的。常见的解剖障碍包括PVs口和二尖瓣环。
由于房颤消融的广泛开展,尤其线性消融或广泛均质化消融,经常导致损伤灶使折返环路得以维持。既往的心房疾病也能预测大折返性心动过速的发生。局部节段性PV电隔离可引起局灶性心动过速,环状前庭消融也可能因线上的缝隙产生MRAT。房颤消融后产生的小折返性AT可能通过其更短的P波时限与大折返性AT进行区分。相比LA大折返性AT,RA MRATs更可能在至少一个胸前导联出现负向波。
心房内折返环也在手术后产生,包括二尖瓣疾病,并与手术切口或插管有关。手术治疗房颤也可能导致大折返性和局灶性AT。
非典型左侧MRAT的环路也可发生在未经干预的LA,其通常但并非总是与显著的左心疾病有关。折返环基于纤维化所致的电传导静默区,及参与构筑的解剖屏障,如肺静脉口或二尖瓣环,并可通过消融关键峡部而中断。由于心房疾病或抗心律失常药物引起的传导缓慢,LA间隔面也可能存在折返环路。
围绕二尖瓣环折返的房扑,有时与LA顶部的电静默区组合,可与绕三尖瓣环折返房扑相似的方式进行消融。然而,在关键峡部处构建一条稳定的阻滞线更具挑战性。围绕PVs的折返环路也经常被识别和消融。如果可能的话,介入治疗这些心动过速的时间应推迟至初次治疗后3个月或以上。作为瘢痕老化过程的一部分,有些心动过速可能是暂时性的,更多的是采用初期心率控制和/或抗心律失常药物。
后续推送内容一览表


扫码查看源文