最全攻略!第十五届胸痛中心大会日程、交通、住宿一文速览
2026-04-01 18:44

2026年4月3-4日
第十五届胸痛中心大会
即将在香港与深圳两地联动开幕
日程安排、交通指引、住宿推荐……
这份参会指南,请您收好~
参会注册&小程序查询日程
扫描下方二维码即可注册


重要日期&地点
大会时间:2026年4月3日-4日
大会地点:香港会议展览中心(港湾道入口)&深圳国际会展中心18号馆
开幕式时间及地点:4月3日08:30-10:30(香港会议展览中心-会议厅);4月3日08:00-10:30(深圳国际会展中心18号馆-主会场,转播)大会日程一览

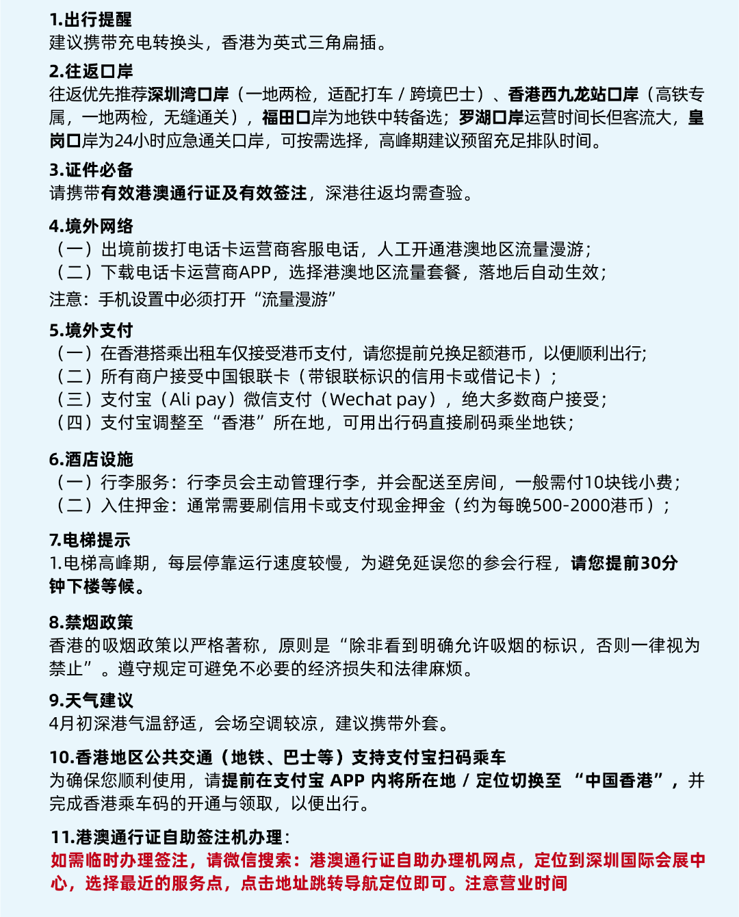
大会交通&住宿信息
交通:
交通枢纽前往会场交通指引

香港及深圳分会场往返交通指引

住宿:


温馨提示

转自 | CCA胸痛中心