健心知著
2025.10.15
第507期

机器学习预测
冠状动脉CT血管造影中的
高危冠心病

刘健、赵妍、彭欣
北京大学人民医院
健心荐语
对于稳定胸痛患者,准确预测冠状动脉CT血管造影(CCTA)是否存在冠心病(CAD)及高风险斑块特征,对优化医疗资源分配至关重要。传统心血管风险评分存在校准偏差,本研究基于SCOT-HEART试验数据,开发两种机器学习模型(XGBoost),整合临床症状、心电图、运动负荷试验等常规信息,显著提升CAD检出预测能力,为CCTA检查优先级排序提供智能化工具。
文章介绍
本研究由爱丁堡大学团队领衔,发表于《Open Heart》(2025年9月),利用SCOT-HEART试验中1769例稳定胸痛患者的临床数据,开发并验证机器学习模型,旨在预测CCTA上CAD的存在及低衰减斑块(LAP)负荷,为门诊初诊患者提供个体化影像优先级决策支持。
研究方法
人群:SCOT-HEART试验中1769例接受CCTA的稳定胸痛患者(训练集80%,测试集20%)。
模型构建:模型1:预测CCTA上任何CAD(狭窄≥10%);模型2:预测LAP负荷>4%(高风险斑块表型)。
算法:XGBoost分类器,10折交叉验证,网格搜索超参数优化。
对比基准:10年心血管风险评分(ASSIGN)、欧洲心脏病学会(ESC)预测试概率模型。
特征来源:人口学、危险因素、心电图、运动负荷试验、西雅图心绞痛问卷等门诊初诊可用信息。
研究结果
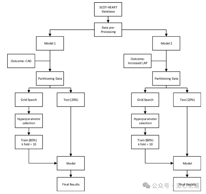
在参与冠状动脉CT血管造影检查并可供分析的1769名患者中,56%(n = 977)为男性,平均年龄为58±9.5岁,10年心血管风险评分的平均值为16%(四分位距为10% - 23%)。该数据集被随机分为1416名(80%)用于训练的患者和353名(20%)用于留出测试的患者。该队列训练集和测试集的人口统计学特征相似(表1)。图1展示了构建机器学习模型所采用的过程。分类变量通过“独热编码”方法进行预处理。使用训练数据集进行了网格搜索,以为每个模型选择最优的超参数。模型训练采用10折交叉验证的方式进行。所得模型的预测能力在单独的保留测试数据集上进行了测试。

表1 数据集训练集和测试集的基线特征

图1 机器学习模型设计流程图
通过CCTA检查发现,64%的受检者(共1123例)存在冠状动脉疾病(狭窄程度>10%),其中训练数据集899例(64%),测试数据集224例(64%);51%的患者(共907例)存在低衰减斑块负荷增加的情况,其中训练数据集有725例(51%),测试数据集有182例(52%)。图2展示了机器学习模型与传统10年心血管风险评分及与ESC验前概率模型的预测能力比较。传统10年心血管风险评分预测CCTA检出冠状动脉疾病的受试者工作特征曲线下面积(AUC)为0.75(95%置信区间0.70-0.81),而机器学习模型展现出更优的预测能力,AUC提升至0.80(95%置信区间0.74-0.85),ROC曲线比较p值为0.004。与ESC验前概率模型(AUC 0.73,95%置信区间0.68-0.79,p<0.001)相比,机器学习模型对冠状动脉疾病的识别能力也有显著提高;在预留测试数据集中,机器学习模型预测低衰减斑块负荷增加的能力与10年心血管风险评分相近(AUC分别为0.75[95% CI 0.70-0.80]和0.72[95% CI 0.66-0.77],比较p值=0.08)。而机器学习模型的预测表现略优于ESC验前概率评分(AUC 0.69,95% CI 0.64-0.74,p=0.005)。表2列出了机器学习模型检测冠状动脉疾病与低衰减斑块的具体性能指标。

图2 机器学习与风险评分预测CAD及高风险斑块的ROC曲线

表2 机器学习模型检测冠状动脉疾病与低衰减斑块的性能指标
特征重要性评估显示,在机器学习模型用于识别冠状动脉疾病时,最重要的特征包括:10年心血管风险评分、年龄、性别、总胆固醇水平以及运动负荷试验结果是否异常;在机器学习模型识别低衰减斑块负荷增加的预测中,最重要的特征包括:10年心血管风险评分、年龄、体重指数、总胆固醇以及高密度脂蛋白胆固醇水平(图3)。

图3 疾病预测模型中的关键特征
图4展示了该模型对两名不同患者进行预测时所依据的特征,清晰呈现了CCTA检查中确诊患有与未患有冠状动脉疾病的患者之间的特征差异。图5展示了该模型对两名不同患者进行预测时所依据的特征,清晰呈现了在CCTA检查中低衰减斑块负荷是否超过4%的两位患者之间的特征差异。

图4 冠状动脉疾病个体化预测的特征贡献度分析

图5 低衰减斑块负荷个体化预测的特征贡献度分析
结 论
机器学习可用于提高冠状动脉疾病在CCTA检查中的预测准确性,但无法提高对低衰减斑块负荷增加情况的预测能力。这一发现可用于帮助确定患者是否需要接受更紧急的影像检查,并突显了进行冠状动脉计算机断层血管造影以实现准确诊断的重要性。
讨论
本研究创新性地将机器学习应用于CCTA前临床决策支持,其核心价值在于:① 提升资源分配效率:通过机器学习筛选高危CAD患者,优化CCTA等待列表,减少低危患者不必要的影像检查;② 可解释性强:结合特征重要性与瀑布图,增强临床医生对模型决策的信任度;③ 明确技术边界:证实临床数据虽可预测CAD存在,但无法替代影像学对高风险斑块的识别。局限:缺乏外部验证队列、样本量有限(n=1769)、多机型CCTA可能影响斑块定量一致性。未来需结合影像组学等多模态数据进一步优化预测效能。