健心知著
2021.02.19
第38期

心血管疾病风险筛查:传统危险因素评估或冠状动脉钙化积分
——ROBINSCA试验

刘健、史轶群、郭萌
北京大学人民医院
健心荐语
心血管疾病是世界范围内死亡的主要原因,欧洲每年死于心血管疾病的人在死亡人群中的占比高达45%。虽然,目前公认合理的生活方式和及时的药物治疗可以预防心血管疾病,但这些方法的效果并不尽如人意。采用适当的筛查方式对人群进行心血管疾病的风险筛查,然后根据筛查结果进行预防性治疗,可能会降低心血管疾病的发病率和死亡率。但是,目前尚无随机对照试验表明筛查是否有效,以及选用何种筛查方式可靠。
文章介绍
ROBINSCA (Risk Or Benefit IN Screening for CArdiovascular disease)试验是一项基于人群的随机对照筛查试验,该试验旨在调查使用系统性冠状动脉风险评估(SCORE)模型或冠状动脉钙化(CAC)积分对无症状人群进行心血管疾病的风险筛查并进行早期治疗是否会降低心血管疾病相关的发病率和死亡率。
本文于2020年11月发表于European Heart Journal-Cardiovascular Imaging杂志。
研究方法及结果
一、研究方法
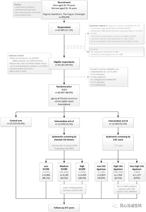
将来自荷兰三个地区的43447名受试者随机(1:1:1)分为3组:筛查组(即实验组)A、B及对照组。
筛查组A共14478人,采用荷兰的心血管风险管理指南(CVRM)给出的SCORE模型评估其10年内发生致死或非致死性心血管疾病的风险,分为低危(<10%)、中危(10–20%)、高危(≥20%)3级。根据该指南,所有高危人群(≥20%)和至少有一个高危因素的中危(≥10%)人群均采取生活方式治疗,如果上述人群同时具备收缩压>140 mmHg和/或LDL-C>2.5 mmol/L等特点,则额外加用药物治疗。
筛查组B共14450人,采用冠脉CT进行风险评估,根据Agatston等人的研究计算冠脉钙化(CAC)积分。CAC积分由低到高分为3层:低危(<100)、高危(100-399)、很高危(≥400)。当CAC积分≥100时,无论患者血压水平及血脂水平如何(低血压除外)都会给予ACEI及他汀类药物联合治疗。
统计分析采用SPSS 25.0软件,P<0.005被认为有统计学意义。

图1:研究流程
二、研究结果
两个筛查组中,男性人群和女性人群的基线特征均具有可比性。筛查组A中,SCORE模型筛查发现:45.1%为低危(SCORE<10%),26.5%为中危(SCORE 10–20%),28.4%为高危(SCORE ≥20%)。筛查组B中,CAC积分筛查发现:76.0%为低危(CAC <100),15.1%为高危(CAC 100–399),8.9%为很高危(CAC ≥400)。与SCORE模型相比,使用CAC积分进行筛查显著减少了高风险人群的比例(其中女性减少:29.4%;男性:32.7%)。

图2:女性人群心血管疾病风险(SCORE模型和CAC积分)

图3:男性人群心血管疾病风险(SCORE模型和CAC积分)
注:筛查组A、B的女性(图2)及男性(图3)人群的心血管风险的分布情况:可以看到不管是男性还是女性,A组的低危组比例明显低于B组,而相应高评分组内使用药物治疗的比例则是B组高于A组(提示B组比A组对于高评分组人群而言有更加精准的治疗。
筛查组A中,26.7%女性进行了预防性药物治疗,相比之下,筛查组B中仅16.8%女性使用了预防性药物(P<0.001);男性人群中结果相似,筛查组A和筛查组B中进行预防性药物治疗的分别占43.2%和30.7%(P<0.001)。与SCORE模型相比,CAC积分作为筛查工具,显著减少了需要进行预防性治疗的人数(其中女性相对减少:37.2%,男性:28.8%)。

图4:CAC积分提示的需预防性治疗人群更少
结 论
与SCORE模型相比,使用CAC积分进行危险分层,可以减少心血管疾病高风险人群的比例,从而减少需要预防性治疗的人群。
点评
这项研究提示应用CAC积分进行心血管疾病的筛查可能获得较大的健康收益,为我们指出了一个预防以及评估心血管疾病风险、减少过度医疗的新思路。SCORE模型和CAC积分2种筛查方式筛查出的低风险人群和高风险人群的占比有很大差异。这一研究表明CAC积分可以更准确地识别从预防性治疗中受益最大的人群,减少需要预防性治疗的人数。但是,与SCORE模型相比,CAC积分基于CT扫描,价格昂贵。此筛查能否有效降低心血管疾病的发病率,还需纳入CT扫描和预防性治疗的整体费用进行深入分析。此外,此筛查确定的高风险人群是否得到了正确治疗尚需进一步研究。